网站首页
关于我们
企业介绍
董事长致辞
企业文化
发展历程
园区布局
荣誉资质
品牌中心
产品中心
保健食品
营养食品
药食同源
特殊膳食
果饮系列
休闲海产品
ODM/OEM
保健食品
营养食品
药食同源
特殊膳食
果饮系列
休闲海产品
供应链一站式服务
智造研发
研发检测中心
专家顾问
博士科研工作站
合作机构
智能工厂
智能仓储
新闻中心
集团资讯
媒体报道
联系我们
防伪查询
中文
简体中文
English
关于我们
企业介绍
董事长致辞
企业文化
发展历程
园区布局
荣誉资质
品牌中心
产品中心
保健食品
营养食品
药食同源
特殊膳食
果饮系列
休闲海产品
ODM/OEM
保健食品
营养食品
药食同源
特殊膳食
果饮系列
休闲海产品
供应链一站式服务
智造研发
研发检测中心
专家顾问
博士科研工作站
合作机构
智能工厂
智能仓储
新闻中心
集团资讯
媒体报道
联系我们
防伪查询
集团资讯
GROUP INFORMATION
下拉加载
新闻中心
集团资讯
媒体报道
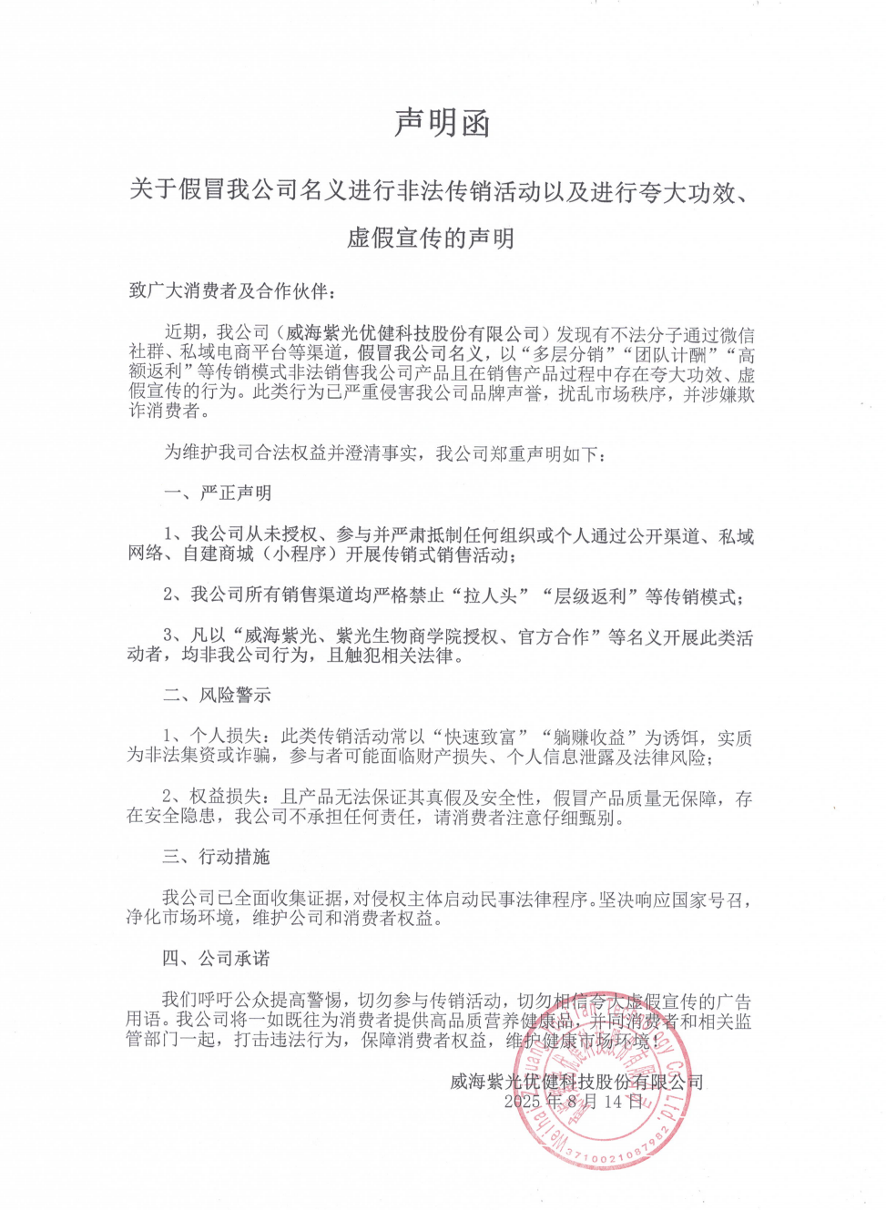
【声明】关于假冒我公司名义进行非法传销活动以及进行夸大功效、虚假宣传的声明
访问量:
发布时间2025-08-14
上一篇:
【引才聚智】威海紫祥科技园对在站博士后王晨莹开展学术回访
下一篇:
【感恩员工】威海紫光第100届岗位精英感恩活动
搜索
动态推荐
【荣誉上新】威海紫光优健再获中国质量...
【年会回顾】向实 向新 向未来 • ...
【新春甄选】骐骥凌霄 身稳心安——送...
【荣誉上新】威海紫光获经区“2025...
热门产品
金奥力 葛根枳椇软胶囊
金奥力系列产品
金奥力 美林康牌钙镁片
金奥力系列产品
HEPLANT辅食营养包
特膳食品系列
上一篇:【引才聚智】威海紫祥科技园对在站博士后王晨莹开展学术回访